willhill官方网站 - williamhill中文欢迎您
首页
关于我们
willhill官方网站简介
现任领导
经理致辞
院系设置
教师信息
联系我们
willhill官方网站新闻
willhill官方网站新闻
公告通知
员工动态
科学研究
科研概况
科研项目
科研成果
科研平台
广西高校人文社科重点研究基地
研究生教育
科学硕士
MPA教育
硕士招生
博士招生
本科教学
专业介绍
培养方案
常用表格下载
员工天地
学风建设
学术园地
课外活动
心灵有约
员工社团
党团工作
院友之家
校院庆专栏
院友信息
助学基金
院友捐赠
人才招聘
下载中心
首页
>>
科学研究
>> 正文
科研概况
科研项目
科研成果
科研平台
广西高校人文社科重点研究基地
williamhill中文欢迎您主页
广西教育厅
教务管理
williamhill中文欢迎您图书馆
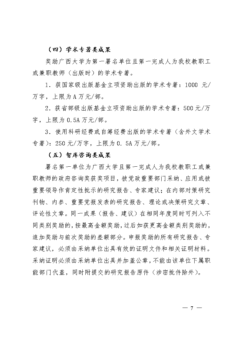
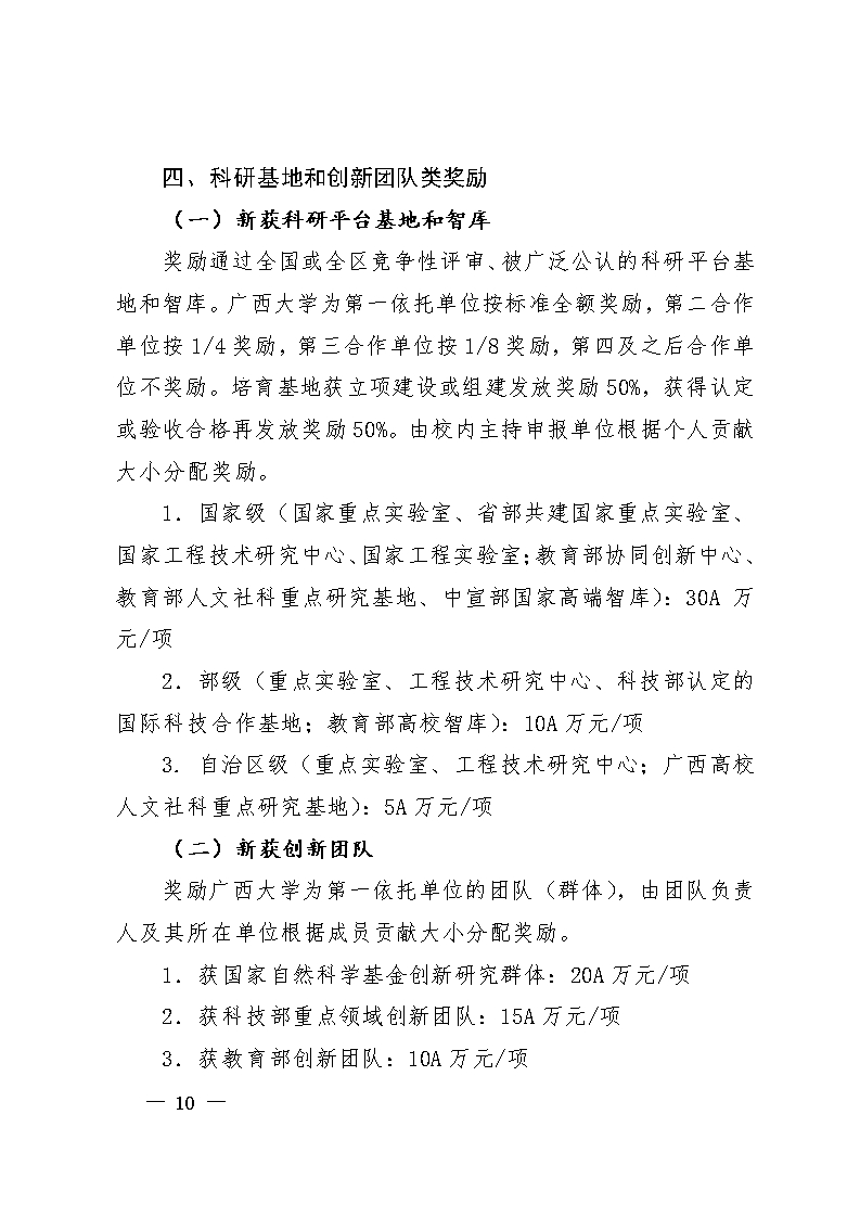
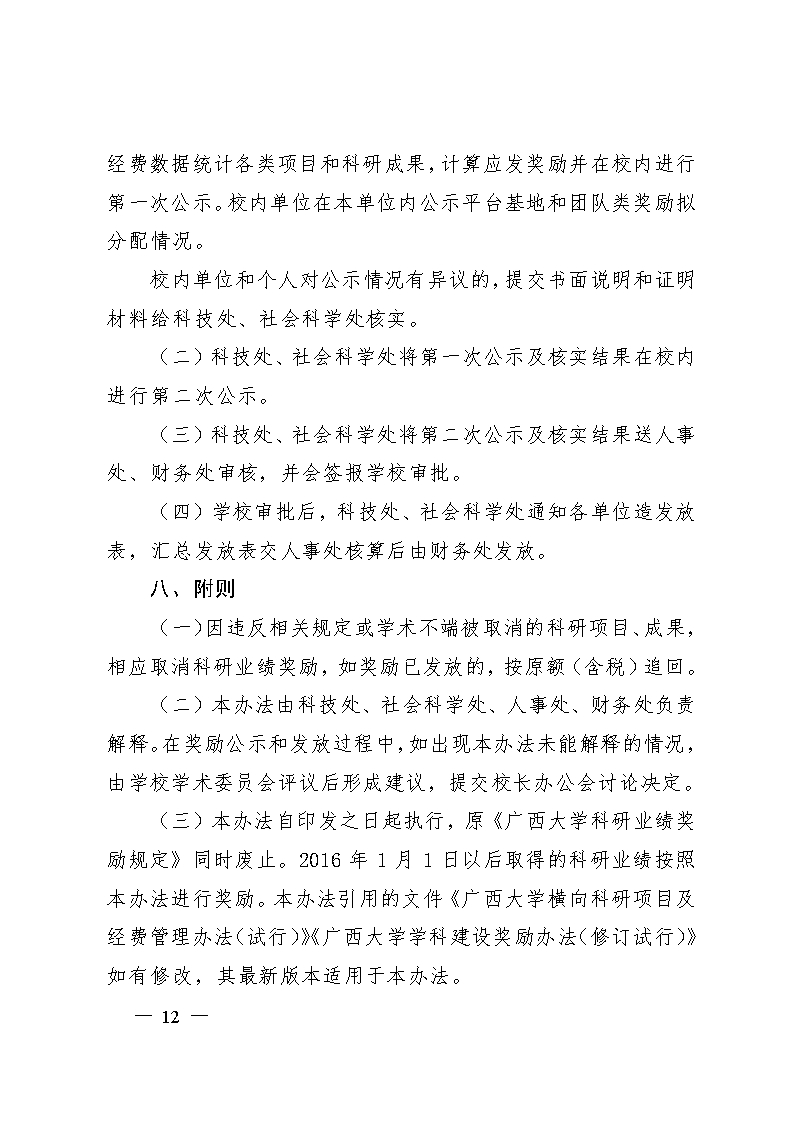
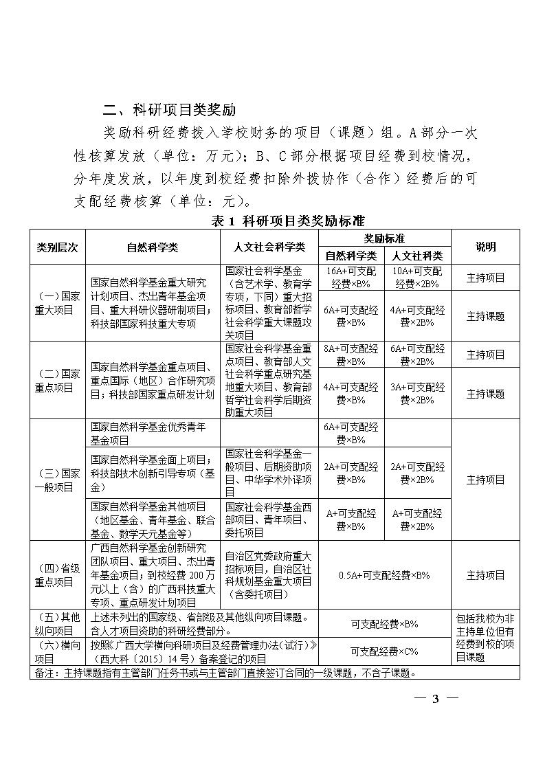
williamhill中文欢迎您科研业绩奖励办法
2019年11月07日 点击:[]
【
关闭
】